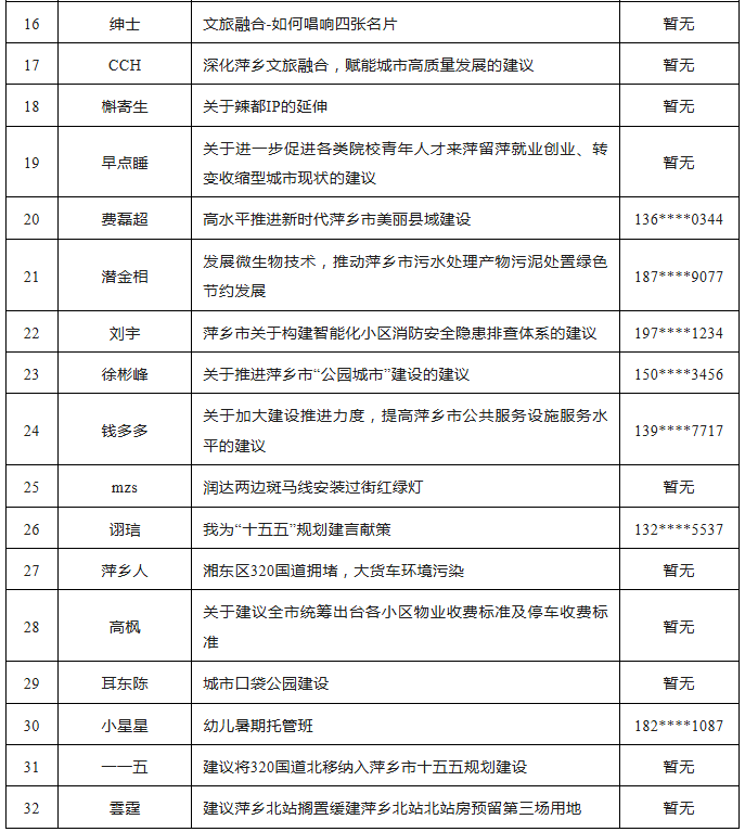
大江新闻讯 全媒体记者罗玉珍报道:近日,萍乡市“十五五”规划建言献策活动优秀建言评选结果出炉。此次活动依托“问计江西”平台开展,历时3个月,活动期间广大网友热情参与、踊跃建言,通过“问计江西”平台、邮箱、电话、书信等多种渠道提交各类建议300余条,内容涵盖产业发展、文旅融合、城乡发展、民生改善、社会治理等核心领域,充分体现了人民群众对萍乡发展的深切关心和殷切期盼。经严格评选,共53条建言脱颖而出,获评优秀。
此次评选严格恪守公开、公平、公正原则,经过建议梳理、专业评审、综合评议等多轮流程,最终评选出“金点子”7个、“银点子”14个、“好点子”32个。这些建议紧扣萍乡发展实际,聚焦重点难点问题,具有较强的前瞻性和创新性,为科学编制“十五五”规划提供了宝贵的民智支撑。目前,优秀建言已系统梳理并报送至相关部门研究吸纳,切实推动了“民声”融入“民生”,“民智”赋能“治理”。
为充分调动群众参与积极性,以实际举措回馈群众智慧,活动前期,萍乡市委社会工作部联合萍乡市发展和改革委员会专门制定并推出优秀建言奖励方案。根据方案,“金点子”获得者每人奖励人民币200元,“银点子”获得者每人奖励人民币100元,“好点子”获得者每人奖励话费充值50元。公示结束后,相关部门将按规则足额兑现奖励。部分建言人有多条建议入选名单,根据活动规则,将按最高奖项予以展示和奖励,不重复累计。



